Module deactivated. Code #2 DB mismatch.

Sermorelin | Серморелин — действие и исследования пептида
График работы:
В связи с блокировкой WhatsApp
Пишите в Telegram:
+7 985 522-42-14 t.me/Bioh_service
Бесплатная консультация
Важно!
Укажите ваш ник Telegram в примечании к заказу, иначе мы сможем с вами связаться только по электронной почте.
Главная
/
Статьи
/
Sermorelin (Серморелин)

Sermorelin (Серморелин)

17 декабря 2024

Содержание статьи

Что такое серморелин?

Серморелин (Sermorelin) — один из немногих аналогов гормона роста, высвобождающего гормон (GHRH), которые были разработаны в последние годы в попытке сохранить некоторые положительные эффекты естественного GHRH, избегая при этом нежелательных эффектов. Серморелин (Geref) в настоящее время используется в клинических условиях для оценки секреции гормона роста, но этот пептид представляет дополнительный интерес из-за его способностей:

  • уменьшить рубцевание после сердечного приступа,
  • увеличить плотность костей,
  • улучшить питание при хронических заболеваниях,
  • улучшить функцию почек,
  • бороться с последствиями слабоумия и
  • снизить судорожную активность.

Структура пептида серморелина

Последовательность: Tyr-DL-Ala-DL-Asp-DL-Ala-DL-xiIle-DL-Phe-DL-xiThr-DL-Asn-DL-Ser-DL-Tyr-DL-Arg-DL-Lys-DL-Val-DL-Leu-Gly-DL-Gln-DL-Leu-DL-Ser-DL-Ala-DL-Arg-DL-Lys-DL-Leu-DL-Leu-DL-Leu-DL-Gln-DL-Asp-DL-xiIle-DL-Met-DL-Ser-DL-Arg
Молекулярная формула: C149H246N44O42S
Молекулярная масса: 3357,933 г/моль
PubChem CID: 16129620

Исследования серморелина

1. Серморелин и здоровье сердца

Сердечный приступ, хотя и представляет острую угрозу для жизни, может также привести к длительной инвалидности вследствие сердечной недостаточности, нарушениям сердечной проводимости (аритмии), снижению физической работоспособности, боли и т. д. Ряд этих проблем возникает в результате ремоделирования сердца, которое следует за повреждением миоцитов (клеток сердечной мышцы). Часто ремоделирование сердца приводит не только к образованию рубцов в области повреждения после сердечного приступа, но и в окружающих, неповрежденных областях. Это ремоделирование вызывает ряд долгосрочных проблем, и исследования показали, что предотвращение этого может значительно улучшить результаты как сразу после сердечного приступа, так и в последующие годы.

В 2016 году исследование на свиньях показало, что введение серморелина эффективно для снижения ремоделирования, которое следует за сердечным приступом. Исследование показало, что серморелин:

  • снижает гибель клеток в кардиомиоцитах,
  • увеличивает выработку компонентов внеклеточного матрикса, необходимых для адекватного заживления,
  • увеличивает рост кровеносных сосудов в поврежденных тканях, и
  • снижает выработку веществ, вызывающих разрушительное воспаление.

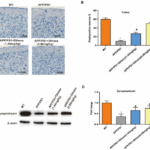
Клинически действие серморелина проявляется в улучшении диастолической функции, уменьшении размера рубца и усилении роста капилляров [1] , [2]. В настоящее время проводятся исследования, изучающие преимущества серморелина при других формах заболеваний сердца, таких как сердечная недостаточность и даже клапанные нарушения.

Лечение GHRH уменьшает массу рубца. A. Показывает график процентного изменения массы рубца с течением времени вверху и соотношение между процентным изменением массы рубца в процентах от массы левого желудочка. B. Показывает изображения сердца до и после 4 недель лечения серморлином или плацебо.

2. Серморелин и эпилепсия

Гамма-аминомасляная кислота (ГАМК) — это сигнальная молекула центральной нервной системы, которая, как известно, снижает электрическую активность спинного мозга и общую электрическую возбудимость центральной нервной системы. Ряд противосудорожных препаратов работают либо за счет повышения уровня ГАМК в центральной нервной системе, либо за счет связывания с рецепторами ГАМК и имитации эффектов ГАМК. В недавнем исследовании мышей с эпилепсией ученые вводили аналоги GHRH, такие как серморелин, чтобы проверить влияние этих пептидов на судорожную активность. Оказывается, аналоги GHRH эффективны в подавлении судорог путем активации рецепторов ГАМК [ 3 ]. Это совершенно новое открытие и активная область исследований, поскольку лекарства для лечения судорожных состояний, хотя и эффективны, имеют ряд вредных побочных эффектов, которые ограничивают их клиническое применение.

3. Серморелин и сон

Существуют убедительные доказательства того, что циклы сна регулируются орексином, мощным нейрохимическим веществом, вырабатываемым определенными нейронами мозга. Также хорошо известно, что рост и заживление, которые тесно связаны с секрецией гормона роста, в основном происходят во время сна. Исследования радужной форели показывают, что это не совпадение, поскольку неповрежденная ось GHRH является необходимым компонентом для правильной секреции и функционирования орексина. Кроме того, исследование показывает, что экзогенное введение серморелина и других агонистов GHRH может усиливать секрецию орексина [4]. Продолжаются исследования преимуществ использования серморелина при расстройствах сна.

4. Серморелин предпочтительнее гормона роста

Серморелин — производное гормона роста, высвобождающего гормон, и, как таковой, производит все те же эффекты, что и ГР, включая увеличение мышечной массы, усиление роста длинных костей и уменьшение жировой ткани. Несмотря на то, что эффекты одинаковы, побочные эффекты — нет. Фактически, серморелин — предпочтительный способ повышения уровня ГР у людей, даже по сравнению с экзогенным введением самого гормона роста. Основная причина такого предпочтения заключается в том, что серморелин подвержен физиологическим механизмам обратной связи, которые помогают предотвратить распространенные проблемы, возникающие при введении ГР. К этим проблемам относятся передозировка, неправильное дозирование и непреднамеренные побочные эффекты, такие как отек, боль в суставах и нарушение регуляции нормальной физиологии [5].

Вторая причина предпочесть серморелин заключается в том, что исследования показывают, что он не подвержен тахифилаксии — процессу, при котором организм привыкает к лекарству и требует все более высоких доз для достижения желаемого эффекта. В некоторых случаях тахифилаксия настолько серьезна, что для восстановления эффекта лекарства требуется перерыв в приеме лекарства (полное прекращение приема лекарства). Длительное использование серморелина в определенных клинических условиях, а также исследования пептида на животных показывают, что организм имеет уникальный ответ на пептид. Вместо того чтобы подавлять выработку рецепторов GHRH при приеме серморелина, организм вместо этого увеличивает их выработку. Это гарантирует, что эффекты серморелина не изменятся, что тахифилаксия не разовьется в значительной степени и что увеличение дозы, как правило, не требуется [6].

Список источников

  1. L. L. Bagno et al., “Growth Hormone–Releasing Hormone Agonists Reduce Myocardial Infarct Scar in Swine With Subacute Ischemic Cardiomyopathy,” J. Am. Heart Assoc. Cardiovasc. Cerebrovasc. Dis., vol. 4, no. 4, Mar. 2015.
  2. R. M. Kanashiro-Takeuchi et al., “New therapeutic approach to heart failure due to myocardial infarction based on targeting growth hormone-releasing hormone receptor,” Oncotarget, vol. 6, no. 12, pp. 9728–9739, Mar. 2015.
  3. S. Tang et al., “Interactions between GHRH and GABAARs in the brains of patients with epilepsy and in animal models of epilepsy,” Sci. Rep., vol. 7, Dec. 2017.
  4. B. S. Shepherd et al., “Endocrine and orexigenic actions of growth hormone secretagogues in rainbow trout (Oncorhynchus mykiss),” Comp. Biochem. Physiol. A. Mol. Integr. Physiol., vol. 146, no. 3, pp. 390–399, Mar. 2007.
  5. R. F. Walker, “Sermorelin: A better approach to management of adult-onset growth hormone insufficiency?,” Clin. Interv. Aging, vol. 1, no. 4, pp. 307–308, Dec. 2006.
  6. S. T. Wahid, P. Marbach, B. Stolz, M. Miller, R. A. James, and S. G. Ball, “Partial tachyphylaxis to somatostatin (SST) analogues in a patient with acromegaly: the role of SST receptor desensitisation and circulating antibodies to SST analogues,” Eur. J. Endocrinol., vol. 146, no. 3, pp. 295–302, Mar. 2002.

Для того чтобы получить реквизиты либо договориться о курьерском заказе пришлите номер заказа в телеграм t.me/Bioh_service

Написать
Отдел продаж

Пн-пт 9:00–19:00
Сб 10:00–14:00
Вс — выходной

Прием, оформление заказов и проведение оплат - круглосуточно, без выходных.

Консультация

Пн-пт 9:00-18:00